○甲良町立学校医療的ケア支援事業実施要綱
令和7年11月4日
教委訓令第11号
(趣旨)
第1条 この要綱は、町内の小学校及び中学校(以下「学校」という。)において、日常的な医療的ケアを必要とする児童生徒に対して、安全に医療的ケアを実施するために必要な事項等を定めるものとする。
(定義)
第2条 この要綱において、「医療的ケア」とは、学校に在籍する児童生徒が生命の維持又は健康状態の維持・改善のために必要とする喀痰吸引、経管栄養等、主治医の指導の下で保護者が日常的に家庭で行っている行為で、学校管理下の教育活動中に学校の施設内で行われるものをいう。
(医療的ケアの内容)
第3条 学校において実施できる医療的ケアは、原則として次に掲げるもののうち、看護師が医療的ケアの対象となる児童生徒(以下「対象児童等」という。)に対し医療的ケアを行うことについて、支障がないと主治医により認められ、かつ、当該派遣看護師が主治医から指示を受けたものとする。
(1) 口腔内及び鼻腔内の喀痰吸引
(2) 経管栄養
(3) 水分補給
(4) 胃ろう管理
(5) 気管カニューレ管理
(6) 導尿
(7) その他、主治医の指示の範囲で教育長が認めたもの
(対象児童等)
第4条 対象児童等は、甲良町立学校に在籍し、日常的に医療的ケアを必要とする者であって、対象児童等の保護者からの申請により、次の要件のいずれも満たす者として対象児童等が在籍する学校の校長(以下「学校長」という。)の確認を受け、教育長が認めたものとする。
(1) 学校において医療的ケアを受けなければ、通常の教育活動を行うことが困難であること。
(2) 学校で医療的ケアを受けることについて、主治医の承認及び指示があること。
(医療的ケア実施者)
第5条 医療的ケアは、教育委員会が学校に派遣した看護師の資格を有する者とし、主治医の指示を受け実施する。
(実施手続)
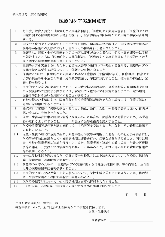
第6条 医療的ケアの実施手続は、次により行うものとする。
(2) 教育委員会は、医療的ケア情報提供兼指示依頼書(様式第3号)を作成し、医療的ケアを受けようとする児童生徒の保護者より主治医に依頼する。
(3) 主治医は、医療ケア指示書(様式第4号)を作成し、医療的ケアを受けようとする児童生徒の保護者より教育委員会へ提出する。
(6) 学校長は、医療的ケアの実施状況について、医療的ケア支援事業実施記録表(様式第8号)を作成し、点検及び保管しなければならない。
(8) 保護者は、医療的ケア終了に関する届出書(様式第9号)を作成し、教育委員会へ提出する。
(9) 教育委員会は、届出書の終了年月日をもって、医療的ケアの実施を終了とする。
(看護師の業務)
第7条 看護師は、次に掲げる業務を行うものとする。
(1) 対象児童等について、主治医の指示書に基づく医療的ケアを実施すること。
(2) 医療的ケアの実施にあたり主治医、保護者及び学校との連携に努めるとともに、医療的ケアを安全に実施するため、学校長の要請に協力すること。
(3) 対象児童等の健康状態を把握し、定期的又は必要に応じて、学級担任及び養護教諭への連絡並びに学校長への報告を行うこと。
(4) 医療的ケアの実施状況について、医療的ケア支援事業実施記録表を学級担任、養護教諭と協力して作成すること。
(5) その他医療的ケアの実施に関して必要なこと。
(保護者の役割)
第8条 医療的ケアの実施において、保護者は次に掲げる事項について役割を担うものとする。
(1) 事前に医療的ケア支援事業申請書及び医療的ケア支援事業実施指示書を教育委員会に提出すること。
(2) 医療的ケアの実施に必要な医療機器、医療用具及び消耗品等は保護者が準備し、定期的に点検・整備等を行うこと。
(3) 登校時に対象児童等の健康状態について、医療的ケア支援事業実施記録表により学級担任及び養護教諭に知らせること。
(4) 緊急時の連絡先を学校に伝え、連絡があった場合は速やかに対応すること。
(5) その他医療的ケアを安全に実施するため、学校長からの要請に協力すること。
(緊急時の対応)
第9条 学校長は、医療的ケアの実施に当たり、医療機関及び消防署等の関係機関の連絡支援体制の整備を図るとともに、対象児童等に異常が生じた場合、速やかに処置がとれるよう、緊急時の対応マニュアルを策定し、当該マニュアルの内容について、関係者に確認させなければならない。
(校内病気医療推進委員会)
第10条 学校長は、医療的ケアを安全かつ適正に実施するため、学校に病気医療推進委員会(以下「校内委員会」という。)を設置する。
2 校内委員会の委員は学校長、教頭、学級担任、養護教諭及び学校長が必要と認める者とする。
3 校内委員会の委員長は、学校長とする。
4 校内委員会は、次の事項を協議する。
(1) 医療的ケアの実施体制に関すること。
(2) 医療的ケアの実施計画に関すること。
(3) 医療的ケアの実施内容に関すること。
(4) 医療的ケアの実施に当たり、医療機関、消防署等の関係機関との連絡支援体制の整備に関すること。
(5) その他学校長が必要と認める医療的ケアに関すること。
(実績報告)
第11条 実績報告は、毎月行うものとし、学校長は、看護師の勤務実績を確認の上、医療的ケア支援事業実績報告書(様式第10号)を作成し、翌月10日までに教育長に提出しなければならない。
(その他)
第12条 この要綱に定めるもののほか、学校における医療的ケアに関し必要な事項は教育長が別に定める。
附則
この要綱は、令和7年11月4日から施行する。











